Valpreventie op basis van lichaamsbeweging en wie er baat bij kan hebben
Inleiding
Valpreventie op basis van lichaamsbeweging wordt algemeen geaccepteerd en aanbevolen om vallen bij ouderen te voorkomen. Een Cochrane review door Sherrington et al. (2020) ontdekten dat lichaamsbeweging vallen met 23% kon verminderen bij oudere volwassenen die in de gemeenschap woonden. Dit is vooral belangrijk omdat vallen een groot risico is voor snelle functionele achteruitgang en het overlevingsrisico aanzienlijk vermindert (Vincent et al. 2024). Er zijn aanbevelingen voor vroegtijdige revalidatie na een fractuur om nadelige effecten te minimaliseren, maar voorkomen dat iemand valt kan nog meer impact hebben op een individu. Om valpreventie-oefentraining effectief voor te schrijven, moeten we beter begrijpen wie er het meeste baat bij heeft, zodat we ons effectief kunnen richten op de juiste personen. De vraag wie er baat kan hebben bij een op lichaamsbeweging gebaseerd valpreventieprogramma is echter niet uitgebreid onderzocht. Daarom werd in het huidige onderzoek de vraag gesteld of loopsnelheid bij aanvang de effectiviteit van een oefenprogramma gericht op valpreventie in deze populatie verandert.
Methoden
Dit onderzoek was een secundaire analyse van een 12 maanden durende gerandomiseerde gecontroleerde trial (RCT), gepubliceerd in 2019 door Liu-Ambrose et al., waarin in de gemeenschap wonende deelnemers van 70 jaar en ouder werden geïncludeerd die in het voorgaande jaar een niet-syncopale val hadden meegemaakt. Ze werden gerekruteerd uit een valpreventiekliniek in Vancouver, Canada.
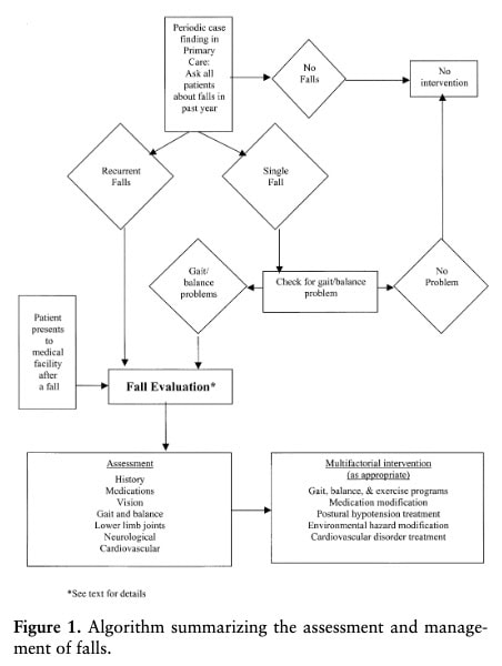
Ze kregen een valrisicobeoordeling op de Falls Prevention Clinic, inclusief een medisch onderzoek en behandeling door een geriater, gebaseerd op de American Geriatrics Society Fall Prevention Guidelines. Dit volgde het volgende algoritme en werd in dit onderzoek bestempeld als het standaard zorgpad en kon medicatieaanpassingen, leefstijlaanbevelingen en zo nodig doorverwijzing naar andere zorgverleners omvatten.

Kandidaten die in aanmerking kwamen, werden geselecteerd op basis van een hoger risico op vallen in de toekomst op basis van een Physiological Profile Assessment-score van ten minste 1 standaarddeviatie boven de leeftijdsnormatieve waarden, of een Timed Up & Go Test-score van meer dan 15 seconden, of wanneer ze in het afgelopen jaar 2 of meer niet-syncopale valincidenten hadden gehad. Verder moesten ze een normale cognitie hebben, zoals aangegeven door een score van ten minste 24/30 op de Mini-Mental State Examination, en een levensverwachting van ten minste 1 jaar op basis van de deskundige mening van de geriaters. Ze moesten meer dan 3 meter kunnen lopen.
Patiënten met een voorgeschiedenis van neurodegeneratieve ziekten, dementie, beroerte of carotisgevoeligheid (syncopale vallen) werden uitgesloten.
In de oorspronkelijke RCT werden de deelnemers gerandomiseerd naar de standaardzorg zoals hierboven vermeld of naar het op lichaamsbeweging gebaseerde valpreventieprogramma. Dit oefenprogramma bevat 5 versterkende oefeningen met progressieve moeilijkheidsgraden:
- Kniestrekkers (4 niveaus)
- Kniebuigers (4 niveaus)
- Heupabductoren (4 niveaus)
- Enkel plantair flexoren (2 niveaus)
- Enkel dorsiflexoren (2 niveaus)
Er waren verschillende progressieve evenwicht hertrainingsoefeningen:
- Kniebuigingen (4 niveaus)
- Achteruit lopen (2 niveaus)
- Lopen en draaien (2 niveaus)
- Zijwaarts lopen (2 niveaus)
- Tenenlopen (2 niveaus)
- Hak-teen achteruit lopen (1 niveau)
- Zit-naar-stand (4 niveaus)
Deze oefeningen werden bij de deelnemers thuis voorgeschreven door de fysiotherapeut. Deelnemers ontvingen een interventiehandleiding met een beschrijving van de oefeningen en manchetgewichten om de moeilijkheidsgraad van de oefeningen in de loop van de tijd te verhogen.
Na het eerste bezoek werd de deelnemers gevraagd om de oefeningen 3 keer per week te doen gedurende ongeveer 30 minuten per sessie. De fysiotherapeut kwam na het eerste bezoek 3 keer per 2 weken terug om de uitvoering van de oefeningen te controleren en de oefeningen waar mogelijk te verbeteren. Het laatste vijfde bezoek was gepland na 6 maanden. Naast het uitvoeren van het op oefeningen gebaseerde valpreventieprogramma werden de deelnemers aangemoedigd om minstens twee keer per week 30 minuten te wandelen.
Bij baseline werden de volgende metingen gedaan:
- Globale cognitie, met behulp van de Montreal Cognitive Assessment (0-30, hogere scores wijzen op betere prestaties
- De Functional Comorbidity Index (0-18, hogere scores duiden op meer comorbiditeiten)
- Onafhankelijke vaardigheden, beoordeeld met de Lawton and Brody Instrumental Activities of Daily Living Scale (0-8, hogere scores duiden op meer onafhankelijkheid)
- Stemming, met de 15-item Geriatric Depression Scale (0-15, scores van 5 of minder staan voor een normale stemming)
- Comfortabele loopsnelheid, beoordeeld met de 4-meter looptest, waarbij deelnemers vanuit stilstand begonnen en langs een lijn van 4 meter liepen. Hun tijd werd omgezet in snelheid (m/s) en gecategoriseerd als langzaam (≤ 80 m/s) of normaal (> 80 m/s), gebaseerd op de Wereldrichtlijnen voor valpreventie en -beheer voor ouderen.
De primaire uitkomst was het aantal zelfgerapporteerde valincidenten gedurende 12 maanden, gemeten met maandelijkse valkalenders. Secundaire uitkomsten maten het fysieke en cognitieve functioneren en omvatten de Short Physical Performance Battery (SPPB), Timed Up & Go Test en Digit Symbol Substitution Test (DSST).
- De SPPB meet balans en mobiliteit en bestaat uit een statische balanstest, 5 5-voudige zit-naar-sta test en een 4-meter looptest. Scores variëren van 0 tot 12 en lagere scores voorspellen toekomstige mobiliteitsbeperkingen.
- De Timed Up & Go Test meet functionele mobiliteit, waarbij langere tijden wijzen op slechtere prestaties
- Cognitief functioneren wordt gemeten met de DSST. Deelnemers krijgen een legenda met symbolen en corresponderende getallen te zien en moeten een reeks lege getallen labelen met de juiste corresponderende symbolen. Scores variëren van 0-84, waarbij hogere scores betere prestaties aangeven. Lage prestaties voorspellen grote mobiliteitsbeperkingen en latere valpartijen, volgens Davis et al. (2017).
Het primaire doel van dit onderzoek was om de effecten van de interventie op latere valpartijen te evalueren en om te bepalen of een langzame of normale loopsnelheid van invloed was op de effecten. Er werd ook onderzocht of iemands baseline loopsnelheid het effect van lichaamsbeweging op verschillen in valpercentages veranderde.
Resultaten
344 deelnemers namen deel aan dit onderzoek en werden gelijk gerandomiseerd in de standaardzorggroep of de oefengroep. Hun basiskenmerken worden hieronder weergegeven.

134 deelnemers werden gecategoriseerd als deelnemers met een langzame loopsnelheid bij aanvang en 210 deelnemers hadden een normale loopsnelheid bij aanvang. Er waren geen verschillen tussen de groepen in basislijnkenmerken bij deelnemers met een langzame loopsnelheid. Deelnemers met een normale loopsnelheid waren ouder (gemiddeld = 81,31 jaar; SD = 5,76 jaar) in de standaardzorggroep dan in de inspanningsinterventiegroep (gemiddeld = 79,70 jaar; SD = 5,69 jaar) (P =,04).

Effect op valincidenten, gestratificeerd naar baseline loopsnelheid
De primaire RCT vond een lager percentage van latere valincidenten voor degenen die waren gerandomiseerd naar het op lichaamsbeweging gebaseerde preventieprogramma in vergelijking met degenen die gebruikelijke zorg kregen van een geriater. De huidige analyse richtte zich op het effect van de baseline loopsnelheid op de waargenomen verbeteringen in valreductie. Na 6 maanden werd een incident rate ratio (IRR) van 0,56 gevonden voor degenen met een langzame loopsnelheid bij aanvang, vergeleken met een IRR van 0,88 bij degenen met een normale loopsnelheid bij aanvang. Dit betekent dat de oefeninterventie het aantal valincidenten significant verminderde met 44% bij mensen met een trage loopsnelheid bij aanvang. Dit effect verdween na 12 maanden.

Bij mensen met een normale baseline loopsnelheid had de interventie geen significant effect op het aantal valpartijen.
Dalingspercentages per persoon per jaar
Het aantal valincidenten na 6 maanden in de oefengroep was 0,46 valincidenten per persoonsjaar, vergeleken met 0,79 valincidenten per persoonsjaar in de standaardzorggroep. Na 12 maanden was dit in beide groepen toegenomen tot 1,81 valincidenten per persoonsjaar en 2,95 valincidenten per persoonsjaar in respectievelijk de oefengroep en de standaardzorggroep.
Als we kijken naar dit effect voor de baseline loopsnelheid, dan zien we bij mensen met een langzame baseline loopsnelheid een significante afname van het aantal valincidenten per persoonsjaar bij degenen die gerandomiseerd waren naar de op oefening gebaseerde valpreventiegroep, vergeleken met degenen in de standaard zorggroep na 6 maanden (geschat gemiddeld verschil=-0,33 valincidenten per persoonsjaar; 95% CI=-0,60 tot -0,06; P =,02) en 12 maanden (geschat gemiddeld verschil=-1,14 valincidenten per persoonsjaar; 95% CI=-2,16 tot -0,12; P =,03).
Onder deelnemers met een normale loopsnelheid waren er geen significante verschillen in valincidenten tussen degenen in de inspanningsinterventie en de standaardzorggroepen na 6 maanden (IRR=0,88; 95% CI=0,55-1,38; P =,57) en 12 maanden (IRR=0,67; 95% CI=0,44-1,02; P =,06).
Cumulatief aantal valpartijen
De standaardzorggroep had een hoger aantal cumulatieve valincidenten na 12 maanden, vergeleken met degenen in de oefengroep. Dit verschil was onafhankelijk van de uitgangssnelheid van de loopsnelheid. Verrassend genoeg hadden degenen met een langzame loopsnelheid bij aanvang, die gerandomiseerd waren naar de oefengroep, het laagste aantal cumulatieve valincidenten na 12 maanden.
De verkennende secundaire uitkomsten kwamen overeen met de waargenomen verbeteringen in de primaire analyses:
- De scores van de Timed Up & Go Test waren na 6 maanden sneller in de oefengroep, wat duidt op een sneller looptempo.
- Na 12 maanden presteerde de trainingsinterventiegroep beter op de DSST, wat duidt op een verbeterde cognitieve verwerkingssnelheid.
- Er werden geen verschillen waargenomen na het voltooien van de interventie in de groep met een normale baseline loopsnelheid
Questions and thoughts
Deze deelnemers werden gerekruteerd uit een gespecialiseerde zorgsetting, wat belangrijke implicaties kan hebben voor de routinefysiotherapiepraktijk. Ze waren gezien door een geriater en gescreend op medische aandoeningen, medicatie, gezichtsvermogen, neurologisch functioneren, mentale status, cardiovasculaire en autonome functies. Wees je ervan bewust dat je deze punten moet controleren bij een patiënt die bij jou komt en die nog geen specialist heeft gezien voordat hij bij jou kwam. Streef idealiter naar een nauwe samenwerking met de huisarts van de patiënt, omdat oudere mensen met een valrisico beter multidisciplinair begeleid kunnen worden.

Er bleken geen verschillen te zijn in therapietrouw aan de op lichaamsbeweging gebaseerde valpreventie-interventie tussen mensen met een laag tempo en mensen met een normaal tempo. De auteurs concludeerden daarom dat de interventie haalbaar was voor zowel mensen met een laag tempo als mensen met een normaal tempo. Opmerkelijk is echter dat de therapietrouw rond de 50% lag, wat betekent dat gemiddeld slechts de helft van de voorgeschreven sessies werd voltooid. Wetende dat er slechts 12 sessies per maand nodig waren (3 sessies per week), kunnen de waargenomen voordelen mogelijk worden vergroot met betere supervisie en begeleiding.
We moeten ons er ook van bewust zijn dat de personen hun naleving van het op lichaamsbeweging gebaseerde valpreventieprogramma rapporteerden door maandelijkse kalenders te mailen of door telefoongesprekken. Er kan hier sprake zijn van vertekening door wenselijkheid, waarbij respondenten geneigd zijn vragen te beantwoorden op een manier die door anderen als gunstig wordt ervaren. Ze kunnen bijvoorbeeld overrapporten over het volgen van de trainingssessies. Natuurlijk kan recall bias ook een rol hebben gespeeld, vooral als je terugkijkt op hun therapietrouw gedurende een hele maand. Manieren om de therapietrouw te verbeteren om deelnemers effectief te stimuleren het valpreventieprogramma af te maken, moeten prioriteit krijgen, omdat er veel ruimte kan zijn voor verbetering van de waargenomen effecten.
Een beperking van dit onderzoek was dat de indeling van loopsnelheid in langzaam en normaal niet gebaseerd was op leeftijdsgematchte normatieve waarden, maar op een vaste cut-off van 0,80 m/s. Oudere volwassenen zullen een afname in snelheid laten zien, maar als je iedereen vergelijkt voor dezelfde drempel, kan dit hebben geleid tot miscategorisaties. Hoewel deze cut-off gebaseerd was op de aanbevelingen van de World Guidelines for Falls Prevention and Management for Older Adults, is dit iets om rekening mee te houden. Kasović et al. (2021) stelden normatieve waarden vast per leeftijdscategorie bij oudere volwassenen en ontdekten dat slechts een minderheid van hun steekproef loopsnelheden van minder dan 0,80 m/s had. Ze rekruteerden mogelijk fittere deelnemers, omdat ze werden geworven bij de Vereniging voor Sportieve Recreatie voor ouderen in de stad Zagreb, maar de normatieve waarden laten zien dat het categoriseren van iemand van 70+ met een loopsnelheid van rond de 0,9 niet noodzakelijkerwijs een snelle wandelaar is, omdat hun normen ook snelheden van rond de 1,0 plus laten zien. Het gebruik van de drempelwaarde van 0,80 m/s kan een belangrijke indicator zijn voor een verhoogd valrisico, maar vergelijk het individu met zijn normatieve referentiegroep en streef ernaar om hoger te revalideren dan de aanbevolen drempelwaarde van 0,80 m/s die hier voor analysedoeleinden is gebruikt.

Talk nerdy to me
De randomisatie werd gestratificeerd naar geslacht omdat valincidenten verschillen tussen mannen en vrouwen, maar er werd geen rekening gehouden met geslacht voor de loopsnelheidsmetingen. Ik zou willen voorstellen om normatieve waarden te gebruiken om een patiënt op individueel niveau te vergelijken, in plaats van op groepsniveau.
Er kwamen significante verschillen naar voren: de groep met normale loopsnelheid was gemiddeld jonger, beter in fysieke prestatiescores (SPPB en Timed Up & Go), en had een betere cognitieve functie, minder comorbiditeiten en een betere onafhankelijkheid. Terwijl de secundaire uitkomsten werden gecorrigeerd voor deze basislijnverschillen, gebeurde dat niet bij de primaire analyse. Dit betekent dat eventuele reeds bestaande verschillen in deze kenmerken mogelijk van invloed waren op de waargenomen verschillen in valpercentages tussen de groepen. Dit is dan ook een grote beperking van dit onderzoek. Hoewel het onderzoek een significante valreductie laat zien in de groep met langzame loopsnelheid na 6 maanden, is het nog steeds mogelijk dat een deel van dit effect te maken heeft met de verschillen tussen de groepen op basisniveau, en niet alleen met de interventie. Maar de secundaire analyses namen wel basislijnverschillen in de lineaire gemengde modellen op als covariaten en ondersteunden de bevindingen van de primaire analyse, waardoor de bevindingen nog beter werden begrepen.
Er waren geen verschillen in uitval tussen deelnemers met een langzame en een normale loopsnelheid, wat duidt op de haalbaarheid van het op oefeningen gebaseerde valpreventieprogramma.


De vraag rijst of een betere naleving de waargenomen risicoreducties nog verder zou kunnen verbeteren. Als dat het geval is, moet nauwlettender toezicht en begeleiding worden aanbevolen, vooral voor mensen die al langzaam lopen. Ook ouderen met een langzame loopsnelheid die nog niet gevallen zijn, moeten voorlichting krijgen over valpreventie en het advies krijgen om deel te nemen aan lichamelijke activiteiten en lichaamsbeweging (primaire preventie). Ook kan de verdwijnende risicoreductie na 12 maanden erop wijzen dat een voortdurende, continue interventie geschikt zou zijn om de significante verbetering in verminderd valrisico te behouden.
Omdat dit onderzoek een secundaire analyse was, was het niet voldoende aangedreven voor de onderzoeksvragen. De hier waargenomen uitkomsten moeten nu rigoureuzer worden getest in een RCT met primaire analyse. Er werd niet gecorrigeerd voor meervoudige uitkomsten, iets wat in toekomstige onderzoeken zou moeten worden opgenomen.
Boodschappen die je mee moet nemen
Valpreventie op basis van lichaamsbeweging kan het valrisico aanzienlijk verminderen. De baseline loopsnelheid bleek een significante modificator van de effectiviteit van dit interventieprogramma. Dit geeft aan dat oudere mensen die al een val hebben meegemaakt meer baat hebben bij zo'n oefeninterventie als ze op korte termijn (6 maanden) een langzame loopsnelheid hebben (≤ 0,80 m/s). Het effect verdween na 12 maanden, wat aangeeft dat een voortgezette interventie nodig zou kunnen zijn. Verkennende secundaire analyses geven aan dat de vermindering in valrisico samengaat met verbeteringen in functionele mobiliteit (Timed Up & Go) en cognitieve functie (DSST) bij mensen met een trage baseline loopsnelheid. Oudere volwassenen die zijn gevallen en die langzaam lopen, moeten toegang hebben tot valpreventie-interventies op basis van lichaamsbeweging en moeten prioriteit krijgen om het risico op latere valpartijen en de daarmee samenhangende achteruitgang van hun gezondheidsstatus te verminderen.
Referentie
100% GRATIS POSTERPAKKET
Ontvang 6 posters met hoge resolutie die belangrijke onderwerpen in sportherstel samenvatten om in je kliniek/gym op te hangen