Prevenção de quedas com base em exercícios e quem pode se beneficiar com isso
Introdução
A prevenção de quedas baseada em exercícios é amplamente aceita e recomendada para evitar quedas na população idosa. Uma revisão Cochrane de Sherrington et al. (2020) descobriram que o exercício foi capaz de reduzir as quedas em 23% em idosos que vivem na comunidade. Isso é especialmente importante, pois as quedas são um grande risco de declínio funcional rápido e diminuem significativamente o risco de sobrevivência (Vincent et al. 2024). Há recomendações para implementar a reabilitação precoce após uma fratura para minimizar os efeitos adversos, mas evitar que as quedas ocorram pode ter um impacto ainda maior sobre o indivíduo. Para prescrever de forma eficaz o treinamento de exercícios para prevenção de quedas, devemos entender melhor quem pode se beneficiar mais com ele, a fim de direcionar os indivíduos certos de forma eficaz. No entanto, a questão de quem pode se beneficiar de um programa de prevenção de quedas baseado em exercícios não foi estudada extensivamente. Portanto, o estudo atual questionou se a velocidade da marcha na linha de base modificou a eficácia de um programa de exercícios voltado para a prevenção de quedas nessa população.
Métodos
Este estudo foi uma análise secundária de um estudo controlado randomizado (RCT) de 12 meses, publicado em 2019 por Liu-Ambrose et al., no qual foram incluídos participantes residentes na comunidade com 70 anos ou mais que sofreram uma queda não sincopal no ano anterior. Eles foram recrutados em uma clínica de prevenção de quedas em Vancouver, Canadá.
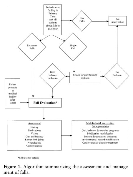
Eles passaram por uma avaliação de risco de queda na Clínica de Prevenção de Quedas, incluindo um exame médico e tratamento por um geriatra, com base nas Diretrizes de Prevenção de Quedas da Sociedade Americana de Geriatria. Isso seguiu o algoritmo a seguir e foi rotulado como o caminho padrão de atendimento neste estudo, e poderia incluir ajustes de medicamentos, recomendações de estilo de vida e encaminhamento a outros profissionais de saúde, conforme necessário.

Os candidatos elegíveis foram selecionados com base no fato de terem um risco maior de quedas futuras com base em uma pontuação Physiological Profile Assessment de pelo menos 1 desvio padrão acima dos valores normativos para a idade, ou uma pontuação Timed Up & Go Test de mais de 15 segundos, ou quando tinham um histórico de 2 ou mais quedas não sincopais no último ano. Além disso, eles precisavam ter cognição normal, conforme indicado por uma pontuação de pelo menos 24/30 no Mini-Mental State Examination, e uma expectativa de vida de pelo menos um ano com base na opinião de especialistas geriatras. Eles tinham que ser capazes de andar mais de 3 metros.
Foram excluídos os pacientes com histórico de doenças neurodegenerativas, demência, acidente vascular cerebral ou sensibilidade da carótida (quedas sincopais).
O ECR original randomizou os participantes para o padrão de tratamento, conforme mencionado acima, ou para o programa de prevenção de quedas baseado em exercícios. Esse programa de exercícios inclui 5 exercícios de fortalecimento com níveis progressivos de dificuldade:
- Extensores do joelho (4 níveis)
- Flexores do joelho (4 níveis)
- Abdutores de quadril (4 níveis)
- Flexores plantares do tornozelo (2 níveis)
- Dorsiflexores do tornozelo (2 níveis)
Foram realizados vários exercícios progressivos de treinamento de equilíbrio:
- Flexões de joelho (4 níveis)
- Andar para trás (2 níveis)
- Andar e se virar (2 níveis)
- Caminhada lateral (2 níveis)
- Andar na ponta dos pés (2 níveis)
- Andar para trás do calcanhar ao pé (1 nível)
- Sit-to-stand (4 níveis)
Esses exercícios foram prescritos na casa dos participantes pelo fisioterapeuta. Os participantes receberam um manual de intervenção descrevendo os exercícios e pesos de manguito para aumentar a dificuldade dos exercícios ao longo do tempo.
Após a visita inicial, os participantes foram solicitados a realizar os exercícios três vezes por semana, durante cerca de 30 minutos por sessão. O fisioterapeuta retornou três vezes a cada duas semanas após a visita inicial para monitorar a execução dos exercícios e, sempre que possível, fazer a progressão dos exercícios. A quinta visita final foi agendada para os 6 meses. Além de realizar o programa de prevenção de quedas baseado em exercícios, os participantes foram incentivados a caminhar por 30 minutos, pelo menos duas vezes por semana.
Na linha de base, foram obtidas as seguintes medidas:
- Cognição global, usando o Montreal Cognitive Assessment (0-30, escores mais altos indicam melhor desempenho)
- O Índice de Comorbidade Funcional (0-18, pontuações mais altas indicam mais comorbidades)
- Habilidades de vida independente, avaliadas pela Escala de Atividades Instrumentais de Vida Diária de Lawton e Brody (0-8, escores mais altos indicam mais independência)
- Humor, com a Escala de Depressão Geriátrica de 15 itens (0-15, escores de 5 ou menos representam humor normal)
- Velocidade de marcha confortável, avaliada pelo teste de caminhada de 4 metros, em que os participantes começaram a partir de uma parada total e caminharam ao longo de uma linha indicando 4 metros. Seu tempo foi convertido em velocidade (m/s) e categorizado como lento (≤ 80 m/s) ou normal (> 80 m/s), com base nas Diretrizes Mundiais para Prevenção e Gerenciamento de Quedas em Idosos.
O resultado primário foi a taxa de quedas autorrelatadas em 12 meses, capturada por calendários mensais de quedas. Os resultados secundários mediram a função física e cognitiva e incluíram o Short Physical Performance Battery (SPPB), o Timed Up & Go Test e o Digit Symbol Substitution Test (DSST).
- O SPPB mede o equilíbrio e a mobilidade e consiste em um teste de equilíbrio estático, um teste de sentar e levantar 5 vezes e um teste de caminhada de 4 metros. As pontuações variam de 0 a 12, e as pontuações mais baixas são preditivas de futura incapacidade de mobilidade.
- O teste Timed Up & Go mede a mobilidade funcional, em que tempos mais longos indicam pior desempenho
- O funcionamento cognitivo é medido pelo DSST. Os participantes recebem uma legenda de símbolos e números correspondentes, e precisam rotular uma série de números em branco com os símbolos correspondentes corretos. As pontuações variam de 0 a 84, sendo que as pontuações mais altas indicam melhor desempenho. O baixo desempenho prediz grande incapacidade de mobilidade e quedas subsequentes, de acordo com Davis et al. (2017).
O objetivo principal deste estudo foi avaliar os efeitos da intervenção em quedas subsequentes e determinar se a velocidade de marcha lenta ou normal influenciou os efeitos. Também foi explorado se a velocidade de base da marcha de alguém modificava o efeito do exercício sobre as diferenças nas taxas de queda.
Resultados
344 participantes foram incluídos nesse estudo e foram igualmente randomizados para o grupo de tratamento padrão ou para o grupo de exercícios. Suas características de linha de base são exibidas abaixo.

134 participantes foram classificados como tendo velocidade de marcha lenta na linha de base, e 210 participantes tiveram uma velocidade de marcha normal na linha de base. Não houve diferenças entre os grupos nas características de linha de base entre os participantes com velocidade de marcha lenta. Os participantes com velocidade de marcha normal eram mais velhos (média = 81,31 anos; DP = 5,76 anos) no grupo de tratamento padrão do que no grupo de intervenção com exercícios (média = 79,70 anos; DP = 5,69 anos) (P = 0,04).

Efeito sobre as taxas de queda, estratificado pela velocidade de base da marcha
O ECR primário constatou uma taxa reduzida de quedas subsequentes para os participantes randomizados para o programa de prevenção baseado em exercícios, em comparação com aqueles que receberam cuidados habituais fornecidos por um geriatra. A análise atual concentrou-se no efeito da velocidade da marcha na linha de base sobre as melhorias observadas na redução de quedas. Em 6 meses, foi encontrada uma taxa de incidência (IRR) de 0,56 para aqueles com velocidade de marcha lenta na linha de base, em comparação com uma IRR de 0,88 naqueles com velocidade de marcha normal na linha de base. Isso significa que a intervenção com exercícios reduziu significativamente as taxas de queda em 44% nas pessoas com velocidade de marcha lenta na linha de base. Esse efeito desapareceu em 12 meses.

Para aqueles com velocidade de marcha normal na linha de base, não houve efeito significativo da intervenção nas taxas de queda.
Taxas de queda por pessoa por ano
As taxas de quedas em 6 meses no grupo de exercícios foram de 0,46 quedas por pessoa por ano, em comparação com 0,79 quedas por pessoa por ano no grupo de tratamento padrão. Em 12 meses, isso aumentou em ambos os grupos, para 1,81 queda por pessoa por ano e 2,95 quedas por pessoa por ano no grupo de exercícios e no grupo de tratamento padrão, respectivamente.
Ao analisar esse efeito para a velocidade basal da marcha, as taxas de queda em pessoas com velocidade basal lenta da marcha mostraram uma redução significativa nas quedas por pessoa-ano naqueles randomizados para o grupo de prevenção de quedas com base em exercícios, em comparação com aqueles no grupo de tratamento padrão em 6 meses (diferença média estimada = -0,33 quedas por pessoa-ano; IC 95% = -0,60 a -0,06; P = 0,02) e 12 meses (diferença média estimada = -1,14 quedas por pessoa-ano; IC 95% = -2,16 a -0,12; P = 0,03).
Entre os participantes com velocidade de marcha normal, não houve diferenças significativas nas taxas de quedas incidentes entre os participantes dos grupos de intervenção de exercícios e de tratamento padrão em 6 meses (IRR=0,88; IC 95%=0,55-1,38; P =,57) e 12 meses (IRR=0,67; IC 95%=0,44-1,02; P =,06).
Número cumulativo de quedas
O grupo de tratamento padrão apresentou um número maior de quedas cumulativas em 12 meses, em comparação com os participantes do grupo de exercícios. Essa diferença foi independente do status da velocidade da marcha na linha de base. Surpreendentemente, aqueles com velocidade de marcha lenta na linha de base, randomizados para o grupo de exercícios, tiveram o menor número de quedas acumuladas em 12 meses.
Os resultados secundários exploratórios estavam de acordo com as melhorias observadas nas análises primárias:
- As pontuações do teste Timed Up & Go ficaram mais rápidas no grupo de exercícios aos 6 meses, indicando um ritmo de caminhada mais rápido
- Em 12 meses, o grupo de intervenção com exercícios apresentou melhor desempenho no DSST, o que indica uma melhor velocidade de processamento cognitivo
- Não foram observadas diferenças após a conclusão da intervenção no grupo com velocidade de marcha normal na linha de base
Perguntas e reflexões
Esses participantes foram recrutados em um ambiente de atendimento especializado, o que pode ter implicações importantes para a prática rotineira da fisioterapia. Eles foram atendidos por um geriatra e examinados quanto a condições médicas, medicamentos, visão, funcionamento neurológico, estado mental, funções cardiovasculares e autonômicas. Esteja ciente de que você deve verificar esses itens em um paciente que se apresente a você e que não tenha consultado um especialista antes de ir a você. Idealmente, procure estabelecer uma colaboração próxima com o clínico geral do paciente, pois os idosos que correm o risco de cair podem ser mais bem gerenciados em um nível multidisciplinar.

Aparentemente, não houve diferenças na adesão à intervenção de prevenção de quedas baseada em exercícios entre indivíduos com ritmo lento e normal. Os autores, portanto, concluíram que a intervenção era viável tanto para os indivíduos de ritmo lento quanto para os de ritmo normal. É importante observar, no entanto, que a adesão foi relatada como sendo de cerca de 50%, o que significa que apenas metade das sessões prescritas foi concluída, em média. Sabendo que foram necessárias apenas 12 sessões por mês (3 sessões por semana), os benefícios observados podem ser potencialmente aumentados com melhor supervisão e orientação.
Também devemos estar cientes de que os indivíduos relataram sua adesão ao programa de prevenção de quedas baseado em exercícios enviando calendários mensais ou por meio de ligações telefônicas. O viés de conveniência pode surgir aqui, quando os entrevistados tendem a responder às perguntas de uma maneira que será vista com bons olhos pelos outros. Eles podem, por exemplo, relatar em excesso a adesão às sessões de exercícios. É claro que o viés de memória também pode ter desempenhado um papel importante, especialmente quando se analisa a adesão durante um mês inteiro. As formas de melhorar a adesão para estimular efetivamente os participantes a concluírem o programa de prevenção de quedas devem ser priorizadas, pois pode haver grande espaço para melhorar os efeitos observados.
Uma limitação deste estudo foi o fato de que a categorização da velocidade da marcha em lenta e normal não se baseou em valores normativos compatíveis com a idade, mas em um corte fixo de 0,80 m/s. Os adultos mais velhos mostrarão um declínio na velocidade, mas ao comparar todos com o mesmo limite, isso pode ter levado a erros de classificação. Embora esse corte tenha sido baseado nas recomendações das Diretrizes Mundiais para Prevenção e Gerenciamento de Quedas em Idosos, isso é algo a ser considerado. Kasović et al. (2021) estabeleceram valores normativos por categoria de idade em adultos mais velhos e descobriram que apenas uma minoria de sua amostra tinha velocidades de marcha abaixo de 0,80 m/s. Na verdade, eles potencialmente recrutaram participantes mais aptos, pois foram recrutados na Sociedade de Recreação Esportiva para idosos na cidade de Zagreb, mas os valores normativos mostram que categorizar alguém com mais de 70 anos com uma velocidade de marcha de cerca de 0,9 não é necessariamente um caminhante de ritmo rápido, pois suas normas também mostram ritmos de cerca de 1,0 ou mais. O uso do limiar de 0,80 m/s pode ser um indicador importante do aumento do risco de queda, mas compare o indivíduo com seu grupo de referência normativo e busque atingir um nível mais alto na reabilitação do que o ponto de corte recomendado de 0,80 m/s, conforme usado aqui para fins de análise.

Fale comigo sobre nerdices
A randomização foi estratificada por sexo, já que as taxas de queda diferem entre homens e mulheres, mas o sexo não foi levado em conta nas medições de velocidade da marcha. Eu sugeriria o uso de valores normativos para comparar um paciente em nível individual, em vez de em nível de grupo.
Surgiram diferenças significativas na linha de base: o grupo de velocidade de marcha normal era, em média, mais jovem, melhor em escores de desempenho físico (SPPB e Timed Up & Go) e tinha melhor função cognitiva, menos comorbidades e melhor independência. Embora os resultados secundários tenham sido corrigidos para essas diferenças de linha de base, a análise primária não foi. Isso significa que quaisquer diferenças pré-existentes nessas características poderiam ter influenciado as diferenças observadas nas taxas de queda entre os grupos. Portanto, isso representa uma grande limitação deste estudo. Embora o estudo destaque uma redução significativa de quedas no grupo de velocidade de marcha lenta em 6 meses, ainda é possível que parte desse efeito possa estar relacionado às diferenças de linha de base entre os grupos, e não apenas à intervenção. Mas as análises secundárias incluíram diferenças de linha de base nos modelos lineares mistos como covariáveis e apoiaram os resultados da análise primária, acrescentando outra camada de compreensão aos resultados.
Não houve diferenças nas taxas de desistência entre os participantes com velocidade de marcha lenta e normal, o que indica a viabilidade do programa de prevenção de quedas baseado em exercícios.


A questão é se uma melhor adesão poderia melhorar ainda mais as reduções de risco observadas. Se for o caso, recomenda-se um monitoramento e orientação mais rigorosos, especialmente para aqueles com velocidade de marcha já lenta. Da mesma forma, os idosos com velocidade de marcha lenta que ainda não caíram devem ser orientados sobre a prevenção de quedas e devem ser aconselhados a participar de atividades físicas e exercícios (prevenção primária). Além disso, o desaparecimento da redução do risco em 12 meses pode indicar que uma intervenção contínua e permanente seria apropriada para manter a melhora significativa na redução do risco de quedas.
Como esse estudo foi uma análise secundária, ele não foi adequadamente alimentado para suas perguntas de pesquisa. Os resultados observados aqui devem agora ser testados com mais rigor em um ECR de análise primária. Não houve correção para vários resultados, algo que deve ser incorporado em estudos futuros.
Mensagens para levar para casa
A prevenção de quedas baseada em exercícios pode reduzir significativamente o risco de quedas. A velocidade de base da marcha demonstrou ser um modificador significativo da eficácia desse programa de intervenção. Isso indica que indivíduos mais velhos que já sofreram uma queda se beneficiam mais dessa intervenção de exercício quando têm uma velocidade de marcha lenta (≤ 0,80 m/s) em curto prazo (6 meses). O efeito desapareceu em 12 meses, indicando que pode ser necessária uma intervenção contínua. Análises secundárias exploratórias indicam que a redução do risco de quedas é acompanhada de melhorias na mobilidade funcional (Timed Up & Go) e na função cognitiva (DSST) naqueles com velocidade de marcha lenta na linha de base. Os adultos mais velhos que caíram e que têm velocidade de marcha lenta devem ter acesso a intervenções de prevenção de quedas baseadas em exercícios e devem ser priorizados para reduzir o risco de quedas subsequentes e o declínio relacionado ao seu estado de saúde.
Referência
PACOTE DE PÔSTERES 100% GRATUITO
Receba 6 pôsteres de alta resolução que resumem tópicos importantes sobre recuperação esportiva para exibir em sua clínica/ginásio