Prevence pádů založená na cvičení a kdo by z ní mohl mít prospěch
Úvod
Prevence pádů založená na cvičení je všeobecně uznávaná a doporučovaná pro předcházení pádům u starší populace. Cochrane přehled Sherrington et al. (2020) zjistili, že cvičení dokázalo snížit počet pádů u starších osob žijících v komunitě o 23 %. To je obzvláště důležité, protože pády jsou hlavním rizikem rychlého funkčního poklesu a významně snižují riziko přežití (Vincent et al. 2024). Existují doporučení pro včasnou rehabilitaci po zlomenině, aby se minimalizovaly nepříznivé účinky, ale prevence pádů může mít na člověka ještě větší dopad. Abychom mohli účinně předepisovat cvičení pro prevenci pádů, měli bychom lépe porozumět tomu, kdo by z něj mohl mít největší prospěch, abychom se mohli účinně zaměřit na správné osoby. Otázka, kdo by mohl mít prospěch z programu prevence pádů založeného na cvičení, však nebyla dosud podrobně zkoumána. Proto se tato studie zabývala otázkou, zda rychlost chůze na počátku studie mění účinnost cvičebního programu zaměřeného na prevenci pádů u této populace.
Metody
Tato studie byla sekundární analýzou 12měsíční randomizované kontrolované studie (RCT), kterou v roce 2019 publikovali Liu-Ambrose et al. a do které byli zahrnuti účastníci žijící v komunitě ve věku 70 let a starší, kteří v předchozím roce zažili nesynkopální pád. Byli rekrutováni z kliniky pro prevenci pádů v kanadském Vancouveru.
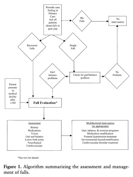
Na klinice prevence pádů jim bylo provedeno posouzení rizika pádu, včetně lékařského vyšetření a ošetření geriatrem, na základě pokynů Americké geriatrické společnosti pro prevenci pádů. Ta se řídila následujícím algoritmem a v této studii byla označena jako standardní cesta péče a mohla zahrnovat úpravu medikace, doporučení ohledně životního stylu a v případě potřeby doporučení k dalším zdravotnickým pracovníkům.

Vhodní kandidáti byli vybráni na základě vyššího rizika budoucích pádů na základě skóre fyziologického profilu, které bylo nejméně o 1 směrodatnou odchylku vyšší než normativní hodnoty pro daný věk, nebo na základě skóre testu Timed Up & Go, které bylo vyšší než 15 sekund, nebo pokud měli v anamnéze 2 nebo více pádů bez synkop v posledním roce. Dále museli mít normální kognitivní schopnosti, které byly vyjádřeny skóre alespoň 24/30 v Mini-Mental State Examination, a očekávanou délku života alespoň 1 rok na základě odborného posudku geriatrů. Museli být schopni ujít více než 3 metry.
Pacienti s anamnézou neurodegenerativních onemocnění, demence, cévní mozkové příhody nebo karotidy (synkopální pády) byli vyloučeni.
V původní RCT byli účastníci randomizováni buď na standardní péči, jak je uvedeno výše, nebo na program prevence pádů založený na cvičení. Tento cvičební program obsahuje 5 posilovacích cviků s postupnou obtížností:
- Extenzory kolene (4 úrovně)
- Ohýbače kolenního kloubu (4 úrovně)
- Abduktory kyčlí (4 úrovně)
- Plantární flexory kotníku (2 úrovně)
- Dorziflexory kotníku (2 úrovně)
Proběhlo několik progresivních cvičení na trénink rovnováhy:
- Kolena (4 úrovně)
- Chůze pozpátku (2 úrovně)
- Chůze a otáčení (2 úrovně)
- Chůze do stran (2 úrovně)
- Chůze po špičkách (2 úrovně)
- Chůze po patě dozadu (1 úroveň)
- Sit-to-stand (4 úrovně)
Tato cvičení předepsal fyzioterapeut účastníkům doma. Účastníci obdrželi intervenční příručku s popisem cviků a závaží na manžety, aby mohli postupně zvyšovat obtížnost cviků.
Po úvodní návštěvě byli účastníci požádáni, aby cvičení prováděli třikrát týdně po dobu přibližně 30 minut na jedno sezení. Fyzioterapeut se po první návštěvě vracel každé dva týdny třikrát, aby sledoval provádění cviků a podle možností cvičení posunul. Poslední pátá návštěva byla naplánována na 6 měsíců. Vedle programu prevence pádů založeného na cvičení byli účastníci vyzváni k 30minutové procházce, a to alespoň dvakrát týdně.
Na začátku byly zjištěny následující údaje:
- Globální kognice pomocí Montrealského kognitivního hodnocení (0-30, vyšší skóre znamená lepší výkonnost).
- Index funkční komorbidity (0-18, vyšší skóre znamená více komorbidit).
- Dovednosti samostatného života, hodnocené pomocí Lawtonovy a Brodyho instrumentální škály denních činností (0-8 bodů, vyšší skóre znamená větší samostatnost).
- Nálada pomocí 15položkové geriatrické škály deprese (0-15, skóre 5 nebo méně představuje normální náladu).
- Pohodlná rychlost chůze, hodnocená pomocí testu chůze na 4 metry, kdy účastníci začali z úplného zastavení a šli po čáře označující 4 metry. Jejich čas byl převeden na rychlost (m/s) a rozdělen do kategorií pomalá (≤ 80 m/s) nebo normální (> 80 m/s) na základě Světových pokynů pro prevenci a léčbu pádů u starších osob.
Primárním výsledkem byla míra pádů hlášených samotným pacientem za 12 měsíců, která byla zachycena v měsíčních kalendářích pádů. Sekundární výsledky měřily fyzické a kognitivní funkce a zahrnovaly Krátkou baterii fyzické výkonnosti (SPPB), Test časování a chůze a Test nahrazování číslicových symbolů (DSST).
- Test SPPB měří rovnováhu a pohyblivost a skládá se ze statického testu rovnováhy, testu 5krát sedni a vydrž a testu chůze na 4 metry. Skóre se pohybuje od 0 do 12 bodů a nižší skóre předpovídá budoucí postižení pohyblivosti.
- Test časem nahoru a dolů měří funkční pohyblivost, přičemž delší časy znamenají horší výkonnost.
- Kognitivní funkce se měří pomocí testu DSST. Účastníkům je předložena legenda se symboly a odpovídajícími čísly a jejich úkolem je označit řadu prázdných čísel správnými odpovídajícími symboly. Skóre se pohybuje v rozmezí 0-84, přičemž vyšší skóre znamená lepší výkon. Nízká výkonnost předpovídá závažné postižení pohyblivosti a následné pády, podle studie Davis a kol. (2017).
Hlavním cílem této studie bylo vyhodnotit účinky intervence na následné pády a zjistit, zda je ovlivňuje pomalá nebo normální rychlost chůze. Zkoumalo se také, zda výchozí rychlost chůze mění vliv cvičení na rozdíly v četnosti pádů.
Výsledky
Do této studie bylo zařazeno 344 účastníků, kteří byli rovnoměrně randomizováni do skupiny se standardní péčí nebo do skupiny s cvičením. Jejich základní charakteristiky jsou uvedeny níže.

134 účastníků bylo na začátku studie zařazeno do kategorie s pomalou rychlostí chůze a 210 účastníků mělo normální výchozí rychlost chůze. U účastníků s pomalou rychlostí chůze nebyly mezi skupinami zjištěny žádné rozdíly ve výchozích charakteristikách. Účastníci s normální rychlostí chůze byli starší (průměr = 81,31 let; SD = 5,76 let) ve skupině se standardní péčí než ve skupině s cvičební intervencí (průměr = 79,70 let; SD = 5,69 let) (P =,04).

Vliv na četnost pádů, stratifikováno podle výchozí rychlosti chůze
Primární RCT zjistila nižší míru následných pádů u osob randomizovaných do preventivního programu založeného na cvičení ve srovnání s osobami, které dostávaly běžnou péči poskytovanou geriatrem. Současná analýza se zaměřila na vliv výchozí rychlosti chůze na pozorované zlepšení v redukci pádů. Po šesti měsících byl zjištěn poměr incidence (IRR) 0,56 u osob s pomalou rychlostí chůze na počátku studie ve srovnání s IRR 0,88 u osob s normální rychlostí chůze na počátku studie. To znamená, že cvičební intervence významně snížila počet pádů o 44 % u osob s pomalou rychlostí chůze na počátku. Tento efekt vymizel po 12 měsících.

U osob s normální výchozí rychlostí chůze neměla intervence žádný významný vliv na četnost pádů.
Míra poklesu na osobu za rok
Míra pádů po 6 měsících ve skupině s cvičením byla 0,46 pádu na osobu za rok ve srovnání s 0,79 pádu na osobu za rok ve skupině se standardní péčí. Po 12 měsících se tento počet v obou skupinách zvýšil na 1,81 pádu na osobu za rok ve skupině s cvičením a 2,95 pádu na osobu za rok ve skupině se standardní péčí.
Při zkoumání tohoto vlivu na výchozí rychlost chůze se ukázalo, že u osob s pomalou výchozí rychlostí chůze došlo k významnému snížení počtu pádů na osobu za rok u osob randomizovaných do skupiny s prevencí pádů založenou na cvičení ve srovnání s osobami ve skupině se standardní péčí po 6 měsících (odhadovaný průměrný rozdíl = 0,33 pádu na osobu za rok; 95% CI = 0,60 až -0,06; P =,02) a po 12 měsících (odhadovaný průměrný rozdíl = 1,14 pádu na osobu za rok; 95% CI = 2,16 až -0,12; P =,03).
Mezi účastníky s normální rychlostí chůze nebyly po 6 měsících (IRR = 0,88; 95% CI = 0,55-1,38; P =,57) a 12 měsících (IRR = 0,67; 95% CI = 0,44-1,02; P =,06) žádné významné rozdíly v četnosti pádů mezi účastníky ve skupinách s cvičením a ve skupinách se standardní péčí.
Kumulativní počet pádů
Ve skupině se standardní péčí byl po 12 měsících zaznamenán vyšší počet kumulativních pádů než ve skupině s cvičením. Tento rozdíl byl bez ohledu na výchozí stav rychlosti chůze. Překvapivé je, že osoby s pomalou rychlostí chůze na začátku randomizace do skupiny s cvičením měly po 12 měsících nejnižší počet kumulativních pádů.
Průzkumné sekundární výsledky byly v souladu s pozorovaným zlepšením v primárních analýzách:
- Výsledky testu Timed Up & Go se po 6 měsících zrychlily ve skupině cvičících, což svědčí o rychlejší chůzi.
- Po 12 měsících měla intervenční skupina s cvičením lepší výsledky v testu DSST, což svědčí o zlepšení rychlosti kognitivního zpracování.
- Ve skupině s normální výchozí rychlostí chůze nebyly po ukončení intervence pozorovány žádné rozdíly.
Otázky a myšlenky
Tito účastníci byli rekrutováni z prostředí specializované péče, což může mít důležité důsledky pro běžnou fyzioterapeutickou praxi. Byli prohlédnuti geriatrem a vyšetřeni z hlediska zdravotního stavu, medikace, zraku, neurologických funkcí, duševního stavu, kardiovaskulárních a autonomních funkcí. Uvědomte si, že tyto položky byste měli zkontrolovat u pacienta, který k vám přichází a předtím nebyl u specialisty. V ideálním případě se snažte navázat úzkou spolupráci s praktickým lékařem pacienta, protože starší osoby ohrožené pádem lze lépe zvládnout na multidisciplinární úrovni.

Ukázalo se, že mezi jedinci s pomalým a normálním tempem nejsou rozdíly v dodržování intervence prevence pádů založené na cvičení. Autoři proto dospěli k závěru, že intervence byla proveditelná jak pro osoby s pomalým tempem, tak pro osoby s normálním tempem. Za zmínku však stojí, že adherence se pohybovala kolem 50 %, což znamená, že v průměru byla absolvována pouze polovina předepsaných sezení. Vzhledem k tomu, že bylo zapotřebí pouze 12 sezení za měsíc (3 sezení týdně), lze pozorované přínosy potenciálně zvýšit lepším dohledem a vedením.
Měli bychom si také uvědomit, že osoby hlásily své dodržování programu prevence pádů založeného na cvičení prostřednictvím zasílání měsíčních kalendářů nebo telefonických hovorů. Může zde vzniknout zkreslení z důvodu žádoucího chování, kdy respondenti mají tendenci odpovídat na otázky tak, aby je ostatní vnímali příznivě. Mohou například nadměrně hlásit, že se cvičení účastní. Svou roli samozřejmě mohlo sehrát i zkreslení vzpomínek, zejména při zpětném pohledu na jejich adherenci po celý měsíc. Prioritou by měly být způsoby, jak zlepšit adherenci, aby byli účastníci účinně stimulováni k dokončení programu prevence pádů, protože zde může být velký prostor pro zlepšení pozorovaných účinků.
Omezení této studie spočívalo v tom, že kategorizace rychlosti chůze na pomalou a normální nebyla založena na normativních hodnotách odpovídajících věku, ale na pevné hranici 0,80 m/s. Starší dospělí vykazují pokles rychlosti, ale při porovnávání všech osob se stejným prahem mohlo dojít k chybnému zařazení. Přestože tato mezní hodnota vycházela z doporučení Světových směrnic pro prevenci a léčbu pádů u starších osob, je třeba ji vzít v úvahu. Kasović et al. (2021) stanovili normativní hodnoty pro jednotlivé věkové kategorie starších dospělých a zjistili, že pouze menšina jejich vzorku měla rychlost chůze nižší než 0,80 m/s. Skutečně, potenciálně rekrutovali zdatnější účastníky, protože byli rekrutováni ze Společnosti pro sportovní rekreaci starších lidí v Záhřebu, ale normativní hodnoty ukazují, že kategorizace osoby 70+ s rychlostí chůze kolem 0,9 nemusí nutně znamenat rychlou chůzi, protože jejich normy také ukazují rychlosti kolem 1,0 plus. Použití hranice 0,80 m/s může být důležitým indikátorem zvýšeného rizika pádu, ale porovnejte jedince s jeho normativní referenční skupinou a snažte se dosáhnout vyšší hodnoty při rehabilitaci, než je doporučená hranice 0,80 m/s, která je zde použita pro účely analýzy.

Mluv se mnou jako s nerdem
Randomizace byla rozvrstvena podle pohlaví, protože míra pádů se u mužů a žen liší, ale při měření rychlosti chůze se pohlaví nezohledňovalo. Navrhoval bych používat normativní hodnoty pro porovnání pacienta na úrovni jednotlivce, nikoli na úrovni skupiny.
Ukázaly se významné výchozí rozdíly: skupina s normální rychlostí chůze byla v průměru mladší, měla lepší skóre fyzické výkonnosti (SPPB a Timed Up & Go), lepší kognitivní funkce, méně komorbidit a lepší nezávislost. Zatímco u sekundárních výsledků byly tyto výchozí rozdíly korigovány, u primární analýzy tomu tak nebylo. To znamená, že jakékoli již existující rozdíly v těchto charakteristikách mohly potenciálně ovlivnit pozorované rozdíly v četnosti pádů mezi skupinami. To je proto velkým omezením této studie. Ačkoli studie zdůrazňuje významné snížení počtu pádů ve skupině s pomalou rychlostí chůze po 6 měsících, je stále možné, že část tohoto účinku může souviset s výchozími rozdíly mezi skupinami, nikoli pouze s intervencí. Sekundární analýzy však zahrnovaly základní rozdíly v lineárních smíšených modelech jako kovariáty a podpořily zjištění primární analýzy, čímž přidaly další vrstvu porozumění zjištěním.
Mezi účastníky s pomalou a normální rychlostí chůze se neobjevily žádné rozdíly v míře odpadnutí, což svědčí o proveditelnosti programu prevence pádů založeného na cvičení.


Nabízí se otázka, zda by lepší dodržování léčby mohlo pozorované snížení rizika ještě více zlepšit. V takovém případě by se mělo doporučit pečlivější sledování a vedení, zejména u osob s již pomalou rychlostí chůze. Stejně tak starším lidem s pomalou rychlostí chůze, kteří dosud neupadli, by mělo být poskytnuto poradenství v oblasti prevence pádů a mělo by jim být doporučeno, aby se účastnili fyzických aktivit a cvičení (primární prevence). Také mizivé snížení rizika po 12 měsících může naznačovat, že k udržení významného zlepšení v oblasti snížení rizika pádu by bylo vhodné pokračovat v trvalé intervenci.
Vzhledem k tomu, že tato studie byla sekundární analýzou, nebyla pro své výzkumné otázky dostatečně silná. Zde zjištěné výsledky by nyní měly být důkladněji testovány v primární analýze RCT. Nebyla provedena žádná korekce na vícenásobné výsledky, což je něco, co by mělo být zahrnuto do budoucích studií.
Závěrečné zprávy
Prevence pádů založená na cvičení může výrazně snížit riziko pádu. Výchozí rychlost chůze se ukázala jako významný modifikátor účinnosti tohoto intervenčního programu. To naznačuje, že starší osoby, které již zažily pád, mají z takové cvičební intervence větší prospěch, pokud mají v krátkodobém horizontu (6 měsíců) nízkou rychlost chůze (≤ 0,80 m/s). Tento účinek po 12 měsících vymizel, což naznačuje, že je možná zapotřebí pokračovat v intervenci. Z průzkumných sekundárních analýz vyplývá, že snížení rizika pádu jde ruku v ruce se zlepšením funkční mobility (Timed Up & Go) a kognitivních funkcí (DSST) u osob s pomalou výchozí rychlostí chůze. Starší dospělí, kteří upadli a mají pomalou rychlost chůze, by měli mít přístup k intervencím prevence pádů založeným na cvičení a měli by být upřednostňováni, aby se snížilo riziko následných pádů a s tím související zhoršení jejich zdravotního stavu.
Odkaz
100% BEZPLATNÝ BALÍČEK PLAKÁTŮ
Obdržíte 6 plakátů ve vysokém rozlišení shrnujících důležitá témata v oblasti sportovní regenerace, které můžete vystavit na své klinice/tělocvičně.