الوقاية من السقوط عن طريق التمارين الرياضية ومن قد يستفيد منها
مقدمة
تُعد الوقاية من السقوط القائمة على التمارين الرياضية مقبولة على نطاق واسع ويوصى بها لتجنب السقوط لدى كبار السن. مراجعة كوكرين التي أجراها شيرنجتون وآخرون. (2020) أن التمارين الرياضية كانت قادرة على الحد من السقوط بنسبة 23% لدى كبار السن المقيمين في المجتمع. وهذا أمر مهم بشكل خاص لأن السقوط يشكل خطرًا كبيرًا للتدهور الوظيفي السريع ويقلل من خطر البقاء على قيد الحياة بشكل كبير (فينسنت وآخرون. 2024). هناك توصيات لتنفيذ إعادة التأهيل المبكر بعد الكسر لتقليل الآثار الضارة إلى أدنى حد ممكن، ولكن منع السقوط من الحدوث يمكن أن يكون له تأثير أكبر على الفرد. لوصف التدريب على تمارين الوقاية من السقوط بشكل فعال، يجب أن نفهم بشكل أفضل من هم الأشخاص الأكثر استفادة من هذه التمارين، وذلك لاستهداف الأفراد المناسبين بشكل فعال. ومع ذلك، لم يتم دراسة مسألة من قد يستفيد من برنامج الوقاية من السقوط القائم على التمارين الرياضية على نطاق واسع. ولذلك، تساءلت الدراسة الحالية عما إذا كانت سرعة المشي عند خط الأساس قد عدلت من فعالية برنامج التمارين الرياضية الذي يستهدف الوقاية من السقوط لدى هذه الفئة من السكان.
الأساليب
كانت هذه الدراسة تحليلاً ثانويًا لتجربة عشوائية مضبوطة (RCT) مدتها 12 شهرًا، نُشرت في عام 2019 من قبل ليو-أمبروز وآخرين، حيث تم تضمين المشاركين الذين يعيشون في المجتمع ممن تبلغ أعمارهم 70 عامًا فأكثر والذين تعرضوا لسقوط غير متزامن في العام السابق. تم تجنيدهم من عيادة للوقاية من السقوط في فانكوفر، كندا.
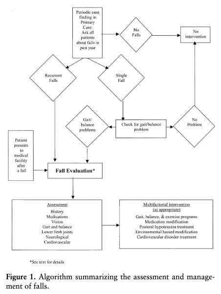
وقد خضعوا لتقييم مخاطر السقوط في عيادة الوقاية من السقوط، بما في ذلك الفحص الطبي والعلاج من قبل طبيب الشيخوخة، بناءً على إرشادات الجمعية الأمريكية لطب الشيخوخة للوقاية من السقوط. وقد اتبع ذلك الخوارزمية التالية وتم تصنيفها كمسار قياسي للرعاية في هذه الدراسة، ويمكن أن تشمل تعديلات في الأدوية وتوصيات بشأن نمط الحياة والإحالة إلى أخصائيي الرعاية الصحية الآخرين حسب الحاجة.

تم اختيار المرشحين المؤهلين على أساس وجود خطر أكبر للسقوط في المستقبل بناءً على درجة تقييم الملف الفسيولوجي التي تزيد عن انحراف معياري واحد على الأقل عن القيم المعيارية العمرية، أو درجة اختبار الوقوف والانطلاق في الوقت المحدد لأكثر من 15 ثانية، أو عندما يكون لديهم تاريخ من السقوط مرتين أو أكثر من السقوط غير المتزامن في العام الماضي. وعلاوة على ذلك، كان يجب أن يكون لديهم إدراك طبيعي كما هو مبين من خلال درجة لا تقل عن 24/30 في اختبار الحالة العقلية المصغر، ومتوسط عمر متوقع لا يقل عن سنة واحدة بناءً على رأي خبراء طب الشيخوخة. يجب أن يكونوا قادرين على المشي أكثر من 3 أمتار.
تم استبعاد المرضى الذين لديهم تاريخ من الأمراض العصبية التنكسية العصبية أو الخرف أو السكتة الدماغية أو حساسية الشريان السباتي (السقوط الغشائي).
اختير المشاركون عشوائيًا في الدراسة الأصلية التي أجريت على أساس التجربة المعملية العشوائية إما إلى معيار الرعاية كما هو مذكور أعلاه أو إلى برنامج الوقاية من السقوط القائم على التمارين الرياضية. يتضمن برنامج التمارين الرياضية هذا 5 تمارين تقوية بمستويات متدرجة من الصعوبة:
- عضلات الركبة الباسطة (4 مستويات)
- ثنيات الركبة (4 مستويات)
- مختطفات الورك (4 مستويات)
- ثنيات الكاحل الأخمصية (2 مستويات)
- ثنيات الكاحل الظهرية (2 مستويات)
كان هناك العديد من تمارين إعادة التوازن التدريجية:
- ثني الركبة (4 مستويات)
- المشي للخلف (2 مستويات)
- المشي والالتفاف (مستويان)
- المشي الجانبي (مستويان)
- المشي على أصابع القدم (2 مستويات)
- المشي من الكعب إلى الخلف (1 مستوى واحد)
- من الجلوس إلى الوقوف (4 مستويات)
تم وصف هذه التمارين في منازل المشاركين من قبل أخصائي العلاج الطبيعي. حصل المشاركون على دليل التدخل الذي يصف التمارين، وأوزان الأصفاد لتقدم التمارين من حيث الصعوبة مع مرور الوقت.
بعد الزيارة الأولية، طُلب من المشاركين إكمال التمارين 3 مرات أسبوعياً لمدة 30 دقيقة تقريباً لكل جلسة. عاد أخصائي العلاج الطبيعي 3 مرات كل أسبوعين بعد الزيارة الأولى لمراقبة تنفيذ التمارين وتطوير التمارين حيثما أمكن. تم تحديد موعد الزيارة الخامسة الأخيرة بعد 6 أشهر. بجانب تنفيذ برنامج الوقاية من السقوط القائم على التمارين الرياضية، تم تشجيع المشاركين على المشي لمدة 30 دقيقة، مرتين على الأقل في الأسبوع.
عند خط الأساس، تم الحصول على المقاييس التالية:
- الإدراك الشامل، باستخدام تقييم مونتريال المعرفي (0-30، تشير الدرجات الأعلى إلى أداء أفضل
- مؤشر الاعتلال المصاحب الوظيفي (من 0-18، تشير الدرجات الأعلى إلى المزيد من الأمراض المصاحبة
- مهارات المعيشة المستقلة، التي تم تقييمها بواسطة مقياس لوتون وبرودي للأنشطة الحياتية اليومية (0-8، تشير الدرجات الأعلى إلى مزيد من الاستقلالية)
- الحالة المزاجية، باستخدام مقياس اكتئاب الشيخوخة المكون من 15 عنصرًا (من 0 إلى 15، وتمثل الدرجات من 5 أو أقل المزاج الطبيعي)
- سرعة المشي المريحة، التي تم تقييمها من خلال اختبار المشي لمسافة 4 أمتار، حيث بدأ المشاركون من التوقف التام وساروا على طول خط يشير إلى 4 أمتار. تم تحويل زمنها إلى سرعة (م/ث) وتصنيفها على أنها بطيئة (≤ 80 م/ث) أو عادية (> 80 م/ث)، بناءً على الإرشادات العالمية للوقاية من السقوط وإدارته لكبار السن.
كانت النتيجة الأولية هي معدل السقوط المبلغ عنه ذاتيًا على مدار 12 شهرًا، والذي تم تسجيله من خلال تقويمات السقوط الشهرية. تقيس النتائج الثانوية الوظائف البدنية والإدراكية، وتشمل بطارية الأداء البدني القصير (SPPB)، واختبار الوقوف والانطلاق في الوقت المحدد، واختبار استبدال الرموز الرقمية (DSST).
- يقيس اختبار SPPB التوازن والحركة ويتكون من اختبار التوازن الثابت، واختبار الجلوس إلى الوقوف 5 مرات، واختبار المشي 4 أمتار. وتتراوح الدرجات من 0 إلى 12 درجة، وتتنبأ الدرجات المنخفضة بالإعاقة الحركية في المستقبل.
- يقيس اختبار النهوض والانطلاق الموقوت الحركة الوظيفية، حيث تشير الأزمنة الأطول إلى أداء أسوأ
- يتم قياس الأداء الإدراكي عن طريق اختبار DSST. يُعرض على المشاركين أسطورة من الرموز والأرقام المقابلة لها، وعليهم تسمية سلسلة من الأرقام الفارغة بالرموز المقابلة الصحيحة. تتراوح الدرجات من 0-84، حيث تشير الدرجات الأعلى إلى أداء أفضل. يتنبأ الأداء المنخفض بالإعاقة الحركية الكبيرة والسقوط اللاحق، وفقًا لديفيس وآخرون. (2017).
كان الهدف الأساسي من هذه الدراسة هو تقييم آثار التدخل على السقوط اللاحق وتحديد ما إذا كانت سرعة المشي البطيئة أو العادية تؤثر على التأثيرات. كما تم استكشاف ما إذا كانت سرعة المشي الأساسية لشخص ما قد عدلت من تأثير التمرين على الاختلافات في معدلات السقوط.
النتائج
تم تضمين 344 مشاركًا في هذه الدراسة وتم توزيعهم عشوائيًا بالتساوي على مجموعة الرعاية القياسية أو مجموعة التمارين الرياضية. يتم عرض خصائصها الأساسية أدناه.

صُنف 134 مشاركاً على أنهم يعانون من بطء في سرعة المشي عند خط الأساس، و210 مشاركين كانت سرعة مشيهم طبيعية عند خط الأساس. لم تكن هناك اختلافات بين المجموعات في الخصائص الأساسية بين المشاركين الذين يعانون من بطء سرعة المشي. كان المشاركون الذين يتمتعون بسرعة مشي طبيعية أكبر سنًا (المتوسط = 81.31 سنة؛ SD = 5.76 سنة) في مجموعة الرعاية القياسية مقارنة بمجموعة التدخل بالتمارين الرياضية (المتوسط = 79.70 سنة؛ SD = 5.69 سنة) (P =.04).

التأثير على معدلات السقوط، مصنفة حسب سرعة المشي الأساسية
وجدت الدراسة الأولية التي أُجريت على أساس التجربة المعشاة على أساس النتائج انخفاض معدل السقوط اللاحق لمن تم اختيارهم عشوائيًا لبرنامج الوقاية القائم على التمارين الرياضية مقارنةً بمن يتلقون الرعاية المعتادة التي يقدمها طبيب الشيخوخة. ركز التحليل الحالي على تأثير سرعة المشي الأساسية على التحسينات الملحوظة في الحد من السقوط. بعد مرور 6 أشهر، وُجدت نسبة معدل حوادث (IRR) تبلغ 0.56 لدى الأشخاص الذين يعانون من بطء سرعة المشي عند خط الأساس، مقارنةً بنسبة معدل حوادث (IRR) تبلغ 0.88 لدى الأشخاص الذين لديهم سرعة مشي طبيعية عند خط الأساس. وهذا يعني أن التدخل بالتمارين الرياضية قلل من معدلات السقوط بشكل كبير بنسبة 44% لدى الأشخاص الذين يعانون من بطء سرعة المشي عند خط الأساس. اختفى هذا التأثير بعد 12 شهرًا.

بالنسبة لأولئك الذين لديهم سرعة مشي أساسية طبيعية، لم يكن هناك تأثير كبير للتدخل على معدلات السقوط.
معدلات السقوط للفرد الواحد في السنة
بلغت معدلات السقوط بعد مرور 6 أشهر في مجموعة التمارين الرياضية 0.46 حالة سقوط لكل شخص في السنة، مقارنة ب 0.79 حالة سقوط لكل شخص في السنة في مجموعة الرعاية القياسية. وبعد 12 شهرًا، ازدادت هذه النسبة في كلا المجموعتين لتصل إلى 1.81 حالة سقوط لكل شخص في السنة و2.95 حالة سقوط لكل شخص في السنة في مجموعة التمارين الرياضية ومجموعة الرعاية القياسية على التوالي.
عند النظر إلى هذا التأثير بالنسبة لسرعة المشي الأساسية، أظهرت معدلات السقوط لدى الأشخاص الذين يعانون من بطء سرعة المشي الأساسية انخفاضًا كبيرًا في السقوط لكل شخص في السنة لدى الأشخاص الذين تم اختيارهم عشوائيًا في مجموعة الوقاية من السقوط القائمة على التمارين الرياضية، مقارنةً بالأشخاص في مجموعة الرعاية القياسية في 6 أشهر (متوسط الفرق المقدر=-0.33 سقوط لكل شخص في السنة؛ 95% CI=-0.60 إلى -0.06؛ P =.02) و12 شهرًا (متوسط الفرق المقدر=-1.14 سقوط لكل شخص في السنة؛ 95% CI=-2.16 إلى -0.12؛ P =.03).
من بين المشاركين الذين يتمتعون بسرعة مشي طبيعية، لم تكن هناك فروق كبيرة في معدلات السقوط العرضي بين المشاركين في مجموعات التدخل بالتمارين ومجموعات الرعاية القياسية في 6 أشهر (معدل الاستجابة الداخلي = 0.88؛ 95% CI = 0.55-1.38؛ P =.57) و12 شهرًا (معدل الاستجابة الداخلي = 0.67؛ 95% CI = 0.44-1.02؛ P =.06).
العدد التراكمي للسقوط
كان لدى مجموعة الرعاية القياسية عدد أكبر من حالات السقوط التراكمي في 12 شهرًا، مقارنةً بالمجموعة التي مارست التمارين الرياضية. كان هذا الاختلاف بغض النظر عن حالة سرعة المشي الأساسية. من المثير للدهشة أن الأشخاص الذين كانت سرعة مشيهم بطيئة عند خط الأساس والذين تم اختيارهم عشوائيًا في مجموعة التمارين الرياضية كان لديهم أقل عدد من السقوط التراكمي في 12 شهرًا.
كانت النتائج الثانوية الاستكشافية متوافقة مع التحسينات الملحوظة في التحليلات الأولية:
- أصبحت درجات اختبار النهوض والانطلاق الموقوت أسرع في مجموعة التمارين الرياضية في 6 أشهر، مما يشير إلى سرعة المشي بشكل أسرع
- في 12 شهرًا، كان أداء مجموعة التدخل بالتمارين الرياضية أفضل في اختبار DSST، مما يدل على تحسن سرعة المعالجة الإدراكية
- لم تلاحظ أي اختلافات بعد إكمال التدخل في المجموعة التي كانت سرعة مشيها الأساسية طبيعية
أسئلة وأفكار
تم تجنيد هؤلاء المشاركين من بيئة رعاية متخصصة، مما قد يكون له آثار مهمة على ممارسة العلاج الطبيعي الروتينية. وقد تم فحصهم من قبل أخصائي طب الشيخوخة وفحصهم من حيث الحالات الطبية والأدوية والرؤية والوظائف العصبية والحالة العقلية والقلب والأوعية الدموية والوظائف اللاإرادية. انتبه إلى أنه يجب عليك التحقق من هذه العناصر في المريض الذي يأتي إليك ولم يقابل أخصائيًا قبل أن يراك. من الناحية المثالية، اسعَ إلى إقامة تعاون وثيق مع الطبيب العام للمريض، حيث يمكن إدارة كبار السن المعرضين لخطر السقوط بشكل أفضل على مستوى متعدد التخصصات.

يبدو أنه لم تكن هناك فروق في الالتزام بتدخل الوقاية من السقوط القائم على التمارين الرياضية بين الأفراد الذين يسيرون بخطى بطيئة والأفراد الذين يسيرون بخطى عادية. ولذلك، خلص المؤلفون إلى أن التدخل كان مجديًا لكل من الأفراد بطيئي الإيقاع والأفراد ذوي الإيقاع العادي. ومع ذلك، تجدر الإشارة إلى أنه تم الإبلاغ عن أن نسبة الالتزام كانت حوالي 50%، مما يعني أن نصف الجلسات الموصوفة فقط قد اكتملت في المتوسط. مع العلم أنه لم يتطلب الأمر سوى 12 جلسة في الشهر (3 جلسات في الأسبوع)، ومن المحتمل أن تزداد الفوائد الملحوظة مع الإشراف والتوجيه الأفضل.
يجب أن ندرك أيضًا أن الأفراد أبلغوا عن التزامهم ببرنامج الوقاية من السقوط القائم على التمارين الرياضية عن طريق إرسال التقويمات الشهرية بالبريد أو عن طريق المكالمات الهاتفية. قد ينشأ هنا تحيز الرغبة حيث يميل المستجيبون إلى الإجابة عن الأسئلة بطريقة ينظر إليها الآخرون بشكل إيجابي. قد يبالغون في الإبلاغ عن التزامهم بجلسات التمرين، على سبيل المثال. بالطبع، ربما يكون التحيز في التذكر قد لعب دورًا أيضًا، خاصةً عند النظر إلى التزامهم لمدة شهر كامل. يجب إعطاء الأولوية لسبل تحسين الالتزام لتحفيز المشاركين بفعالية على إكمال برنامج الوقاية من السقوط، حيث قد يكون هناك مجال كبير لتحسين الآثار الملحوظة.
كان أحد أوجه القصور في هذه الدراسة هو أن تصنيف سرعة المشي إلى بطيئة وطبيعية لم يستند إلى قيم معيارية مطابقة للعمر، بل استند إلى حد فاصل ثابت قدره 0.80 م/ثانية. سيُظهر كبار السن انخفاضًا في السرعة، ولكن عند مقارنة الجميع لنفس العتبة، ربما أدى ذلك إلى سوء التصنيف. على الرغم من أن هذا الحد الفاصل استند إلى توصيات الإرشادات العالمية للوقاية من السقوط وإدارته لكبار السن، إلا أن هذا أمر يجب أخذه بعين الاعتبار. كاسوفيتش وآخرون. (2021) القيم المعيارية لكل فئة عمرية لدى البالغين الأكبر سناً، ووجدوا أن أقلية فقط من العينة التي أجريت عليها الدراسة كانت سرعتها أقل من 0.80 م/ثانية. في الواقع، من المحتمل أنهم قاموا بتجنيد مشاركين أكثر لياقةً، حيث تم تجنيدهم من جمعية الترفيه الرياضي لكبار السن في مدينة زغرب، لكن القيم المعيارية تظهر أن تصنيف شخص يزيد عمره عن 70 عامًا بسرعة مشي تبلغ حوالي 0.9 ليس بالضرورة أن يكون سريعًا في المشي، حيث تظهر معاييرهم أيضًا أن سرعة المشي تبلغ حوالي 1.0 فأكثر. يمكن أن يكون استخدام عتبة 0.80 م/ث مؤشرًا مهمًا على زيادة خطر السقوط، ولكن قارن الفرد بمجموعته المرجعية المعيارية واستهدف الوصول إلى مستوى أعلى في إعادة التأهيل من الحد الموصى به وهو 0.80 م/ث كما هو مستخدم هنا لأغراض التحليل.

تحدثي إليّ بذكاء
تم التقسيم العشوائي حسب الجنس لأن معدلات السقوط تختلف بين الذكور والإناث، ولكن لم يؤخذ الجنس في الاعتبار لقياسات سرعة المشي. أود أن أقترح استخدام القيم المعيارية لمقارنة المريض على مستوى الفرد، بدلاً من المقارنة على مستوى المجموعة.
ظهرت اختلافات كبيرة في خط الأساس: كانت مجموعة سرعة المشي العادية أصغر سنًا في المتوسط، وأفضل في درجات الأداء البدني (SPPB وTimed Up & Go)، وكانت لديهم وظيفة إدراكية أفضل، وعدد أقل من الأمراض المصاحبة، واستقلالية أفضل. في حين أن النتائج الثانوية تم تصحيحها لمراعاة هذه الاختلافات الأساسية، إلا أن التحليل الأساسي لم يتم تصحيحه. وهذا يعني أن أي اختلافات موجودة مسبقاً في هذه الخصائص يمكن أن تكون قد أثرت على الاختلافات الملحوظة في معدلات السقوط بين المجموعات. ولذلك، فإن هذا يمثل قصورًا كبيرًا في هذه الدراسة. في حين أن الدراسة تسلط الضوء على انخفاض كبير في السقوط في مجموعة سرعة المشي البطيء في 6 أشهر، إلا أنه لا يزال من الممكن أن يكون بعض هذا التأثير مرتبطًا بالاختلافات الأساسية بين المجموعات، وليس فقط بالتدخل. لكن التحليلات الثانوية شملت بالفعل الاختلافات الأساسية في النماذج الخطية المختلطة كمتغيرات متشابهة ودعمت نتائج التحليل الأولي، مما أضاف طبقة أخرى من الفهم للنتائج.
لم تظهر أي اختلافات في معدلات التسرب بين المشاركين ذوي سرعة المشي البطيئة والعادية، مما يشير إلى جدوى برنامج الوقاية من السقوط القائم على التمارين الرياضية.


والسؤال الذي يطرح نفسه هنا هو ما إذا كان تحسين الالتزام يمكن أن يحسن من انخفاض المخاطر الملحوظ بشكل أكبر. إذا كان الأمر كذلك، فينبغي التوصية بمزيد من المراقبة والتوجيه عن كثب، خاصةً لمن يعانون من بطء في المشي بالفعل. وبالمثل، ينبغي تقديم المشورة لكبار السن الذين يعانون من بطء سرعة المشي ولم يسقطوا بعد بشأن الوقاية من السقوط وينبغي نصحهم بالمشاركة في الأنشطة البدنية وممارسة الرياضة (الوقاية الأولية). أيضًا، قد يشير اختفاء انخفاض المخاطر بعد 12 شهرًا إلى أن التدخل المستمر والمتواصل سيكون مناسبًا للحفاظ على التحسن الكبير في انخفاض خطر السقوط.
ونظراً لأن هذه الدراسة كانت تحليلاً ثانوياً، فإنها لم تكن مدعومة بشكل كافٍ لتلبية أسئلة البحث. يجب الآن اختبار النتائج التي لوحظت هنا بشكل أكثر دقة في تحليل أولي RCT. لم يكن هناك تصحيح للنتائج المتعددة، وهو أمر يجب إدراجه في الدراسات المستقبلية.
الرسائل المستفادة
يمكن للوقاية من السقوط القائم على التمارين الرياضية أن يقلل من خطر السقوط بشكل كبير. وقد تبين أن سرعة المشي الأساسية هي معدّل مهم لفعالية برنامج التدخل هذا. يشير هذا إلى أن الأفراد الأكبر سنًا الذين تعرضوا بالفعل للسقوط يستفيدون أكثر من مثل هذا التدخل التدريبي عندما تكون سرعة مشيهم بطيئة (≤ 0.80 م/ث) على المدى القصير (6 أشهر). اختفى التأثير بعد 12 شهرًا، مما يشير إلى أن التدخل المستمر قد يكون ضروريًا. تشير التحليلات الثانوية الاستكشافية إلى أن انخفاض خطر السقوط يتماشى مع التحسينات في الحركة الوظيفية (توقيت النهوض والانطلاق) والوظيفة الإدراكية (DSST) لدى الأشخاص الذين يعانون من بطء سرعة المشي الأساسية. ينبغي أن تتاح لكبار السن الذين سقطوا والذين يعانون من بطء في المشي إمكانية الوصول إلى تدخلات الوقاية من السقوط القائمة على التمارين الرياضية، وينبغي أن تكون الأولوية للحد من خطر السقوط اللاحق وما يرتبط به من تدهور في حالتهم الصحية.
المرجع
مجموعة ملصقات مجانية بالكامل
احصل على 6 ملصقات عالية الدقة تلخص مواضيع مهمة في مجال التعافي الرياضي لعرضها في عيادتك/صالة الألعاب الرياضية